三票先生Mr.3rights on GETTR: 中共严控网络和舆论,一大批网红被封号或约谈,连郭德纲也被约谈。 中共恐惧得很,经济衰退民怨沸腾,一...
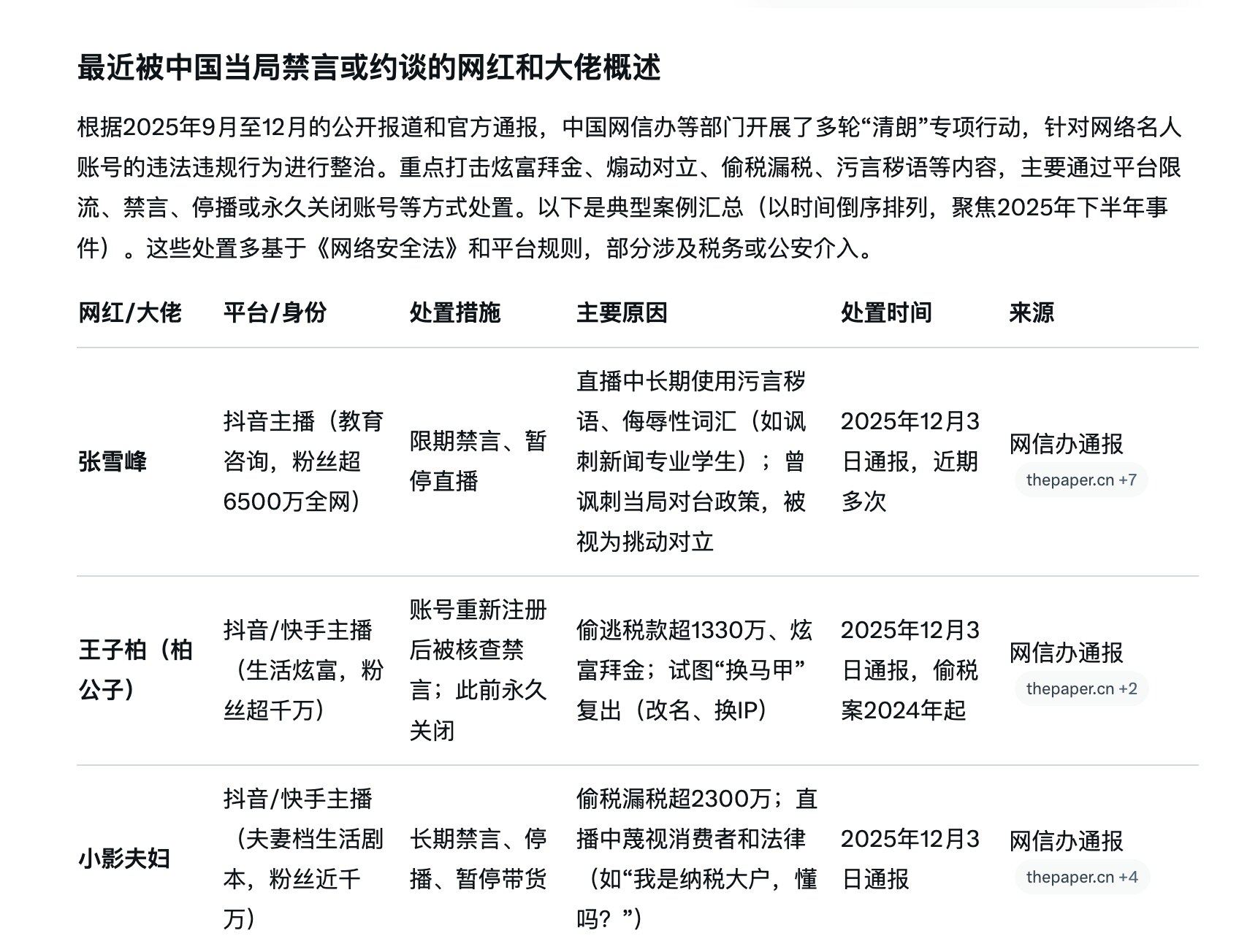
中共严控网络和舆论,一大批网红被封号或约谈,连郭德纲也被约谈。 中共恐惧得很,经济衰退民怨沸腾,一人独裁官民皆恨,习共怕任何不受控制的影响力引发类似“白纸运动”那样的群体性事件。 其实中共最怕的是...
中共严控网络和舆论,一大批网红被封号或约谈,连郭德纲也被约谈。

中共恐惧得很,经济衰退民怨沸腾,一人独裁官民皆恨,习共怕任何不受控制的影响力引发类似“白纸运动”那样的群体性事件。

其实中共最怕的是...