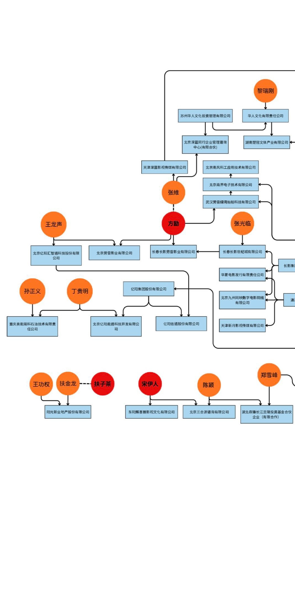
文龙杰克 on GETTR: 太牛了,这是朦友们根据线索整理出来的于朦胧事件的洗钱网络。 整个洗钱网络的目标就是: 社保基金,...
太牛了,这是朦友们根据线索整理出来的于朦胧事件的洗钱网络。 整个洗钱网络的目标就是: 社保基金,转移到盗国贼家族海外家庭信托, 从此无法查帐。 盡力了😂 這是手頭上的公司地獄連結網~ 可能有誤...
太牛了,这是朦友们根据线索整理出来的于朦胧事件的洗钱网络。 

整个洗钱网络的目标就是: 社保基金,转移到盗国贼家族海外家庭信托, 从此无法查帐。

盡力了😂 這是手頭上的公司地獄連結網~
可能有誤...