文龙杰克 on GETTR: 上有政策,下有对策。9月1日起全民社保强制实施,各企业立刻行动,要求员工签“自愿放弃社保”协议书。网...
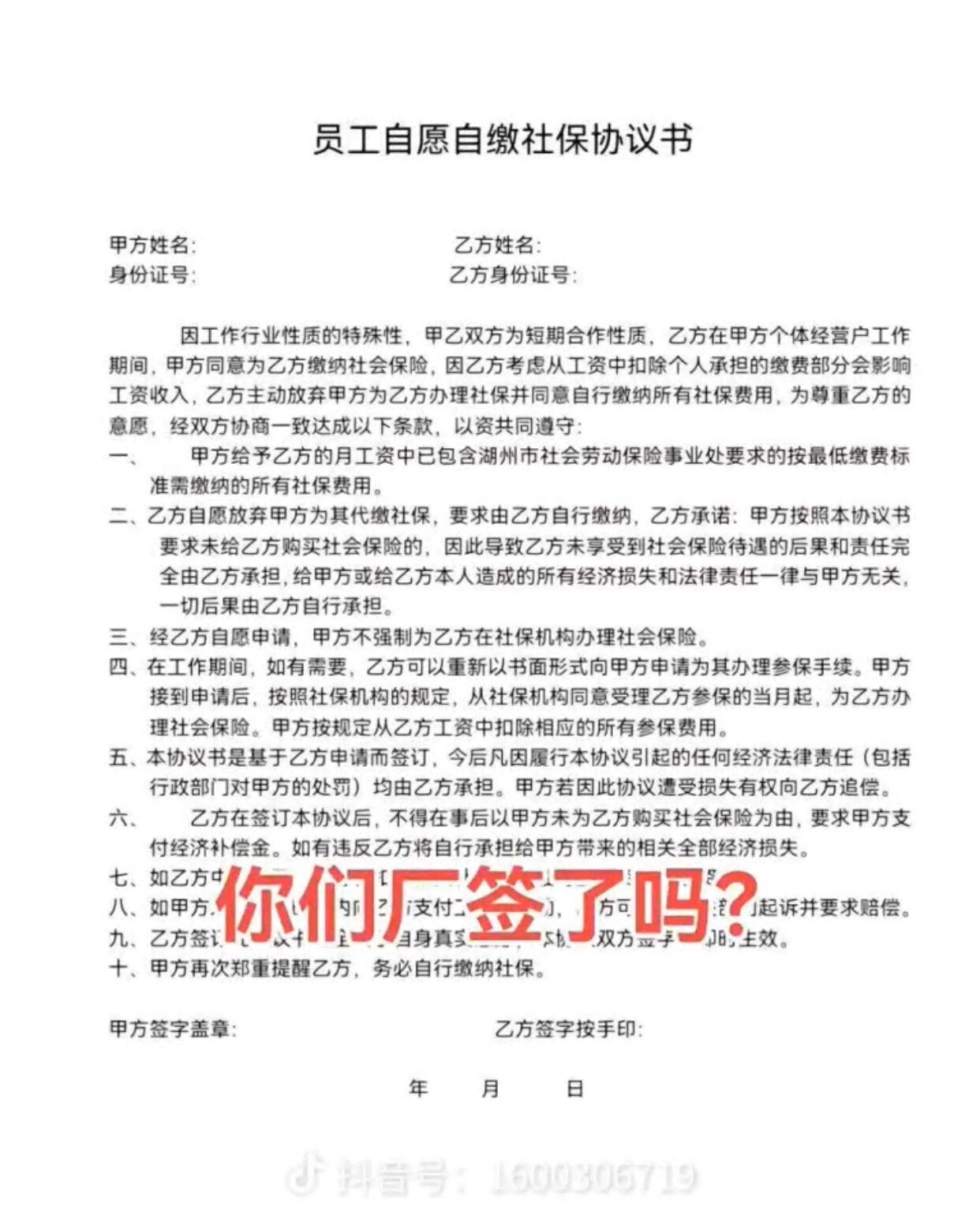
上有政策,下有对策。9月1日起全民社保强制实施,各企业立刻行动,要求员工签“自愿放弃社保”协议书。网友晒出的承诺书一出,简直就是政策与现实的拉锯战现场。 大意: 公司给你的工资已经包含社保部分, 你要...
上有政策,下有对策。9月1日起全民社保强制实施,各企业立刻行动,要求员工签“自愿放弃社保”协议书。网友晒出的承诺书一出,简直就是政策与现实的拉锯战现场。 大意: 公司给你的工资已经包含社保部分, 你要...