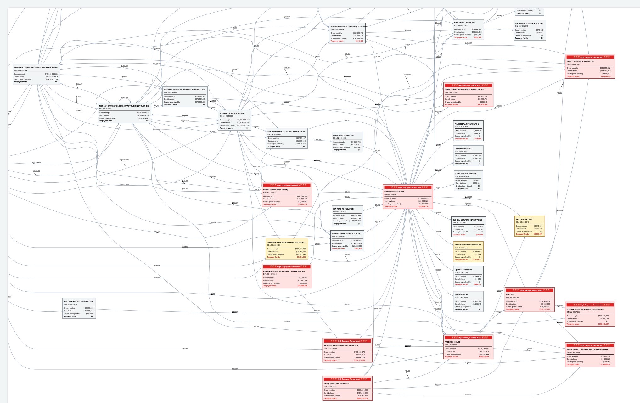
henning rosenbusch on GETTR: Wikileaks: „USAID hat fast eine halbe Milliarde D...
Wikileaks: „USAID hat fast eine halbe Milliarde Dollar (472,6 Millionen Dollar) durch eine geheime,...
Wikileaks:

„USAID hat fast eine halbe Milliarde Dollar (472,6 Millionen Dollar) durch eine geheime,...